Микросхема усилителя НЧ TDA2030A

Взято здесь:

Обзор

Микросхема усилителя НЧ TDA2030A фирмы ST Microelectronics пользуется заслуженной популярностью среди радиолюбителей. Она обладает высокими электрическими характеристиками и низкой стоимостью, что позволяет при минимальных затратах собирать на ней высококачественные УНЧ мощностью до 18 Вт. Однако не все знают о ее "скрытых достоинствах": оказывается, на этой ИМС можно собрать ряд других полезных устройств. Микросхема TDA2030A представляет собой 18 Вт Hi-Fi усилитель мощности класса АВ или драйвер для УНЧ мощностью до 35 Вт (с мощными внешними транзисторами). Она обеспечивает большой выходной ток, имеет малые гармонические и интермодуляционные искажения, широкую полосу частот усиливаемого сигнала, очень малый уровень собственных шумов, встроенную защиту от короткого замыкания выхода, автоматическую систему ограничения рассеиваемой мощности, удерживающую рабочую точку выходных транзисторов ИМС в безопасной области. Встроенная термозащита обеспечивает выключение ИМС при нагреве кристалла выше 145°С. Микросхема выполнена в корпусе Pentawatt и имеет 5 выводов.

Типовая схема включения TDA2030A

Микросхема включена по схеме неинвертирующего усилителя. Коэффициент усиления определяется соотношением сопротивлений резисторов R2 и R3, образующих цепь ООС. Вычисляется он по формуле Gv=1+R3/R2 и может быть легко изменен подбором сопротивления одного из резисторов. Обычно это делают с помощью резистора R2. Как видно из формулы, уменьшение сопротивления этого резистора вызовет увеличение коэффициента усиления (чувствительности) УНЧ. Емкость конденсатора С2 выбирают исходя из того, чтобы его емкостное сопротивление Хс=1 /2?fС на низшей рабочей частоте было меньше R2 по крайней мере в 5 раз. В данном случае на частоте 40 Гц Хс2=1/6,28*40*47*10-6=85 Ом. Входное сопротивление определяется резистором R1. В качестве VD1, VD2 можно применить любые кремниевые диоды с током IПР0,5... 1 А и UОБР более 100 В, например КД209, КД226, 1N4007.

В случае использования однополярного источника питания делитель R1R2 и резистор R3 образуют цепь смещения для получения на выходе ИМС (вывод 4) напряжения, равного половине питающего. Это необходимо для симметричного усиления обеих полуволн входного сигнала. Параметры этой схемы при Vs=+36 В соответствуют параметрам схемы при питании от источника ±18 В.

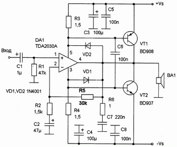
УНЧ с мощными внешними транзисторами

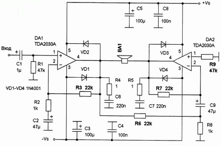
Мостовая схема включения ИМС

При Vs=±18 В на нагрузке 4 Ом усилитель развивает мощность 35 Вт. В цепи питания ИМС включены резисторы R3 и R4, падение напряжения на которых является открывающим для транзисторов VT1 и VT2 соответственно. При малой выходной мощности (входном напряжении) ток, потребляемый ИМС, невелик, и падения напряжения на резисторах R3 и R4 недостаточно для открывания транзисторов VT1 и VT2. Работают внутренние транзисторы микросхемы. По мере роста входного напряжения увеличивается выходная мощность и потребляемый ИМС ток. При достижении им величины 0,3...0,4 А падение напряжения на резисторах R3 и R4 составит 0,45...0,6 В. Начнут открываться транзисторы VT1 и VT2, при этом они окажутся включенными параллельно внутренним транзисторам ИМС. Возрастет ток, отдаваемый в нагрузку, и соответственно увеличится выходная мощность. В качестве VT1 и VT2 можно применить любую пару комплементарных транзисторов соответствующей мощности, например КТ818, КТ819.

В мостовой схеме сигнал с выхода ИМС DA1 подается через делитель R6R8 на инвертирующий вход DA2, что обеспечивает работу микросхем в противофазе. При этом возрастает напряжение на нагрузке, и, как следствие, увеличивается выходная мощность. При Vs=±16 В на нагрузке 4 Ом выходная мощность достигает 32 Вт.

Другие варианты использования ИМС TDA2030A


Мощный повторитель сигнала

Сигнал на выходе устройства повторяет по форме и амплитуде входной, но имеет большую мощность, т.е. схема может работать на низкоомную нагрузку. Повторитель может быть использован, например, для умощнения источников питания, увеличения выходной мощности низкочастотных генераторов (чтобы можно было непосредственно испытывать головки громкоговорителей или акустические системы). Полоса рабочих частот повторителя линейна от постоянного тока до 0,5... 1 МГц, что более чем достаточно для генератора НЧ.

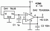
Умощнение источников питания

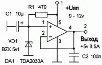
Микросхема включена как повторитель сигнала, выходное напряжение (вывод 4) равно входному (вывод 1), а выходной ток может достигать значения 3,5 А. Благодаря встроенной защите схема не боится коротких замыканий в нагрузке. Стабильность выходного напряжения определяется стабильностью опорного, т.е. стабилитрона VD1 первой схемы и интегрального стабилизатора DA1 второй схемы. Естественно, по этим схемам можно собрать стабилизаторы и на другое напряжение, нужно лишь учитывать, что суммарная (полная) мощность, рассеиваемая микросхемой, не должна превышать 20 Вт. Например, нужно построить стабилизатор на 12 В и ток 3 А. В наличии есть готовый источник питания (трансформатор, выпрямитель и фильтрующий конденсатор), который выдает UИП= 22 В при необходимом токе нагрузки. Тогда на микросхеме происходит падение напряжения UИМС= UИП - UВЫХ = 22 В -12 В = 10В, и при токе нагрузки 3 А рассеиваемая мощность достигнет величины РРАС= UИМС*IН = 10В*3А = 30 Вт, что превышает максимально допустимое значение для TDA2030A. Максимально допустимое падение напряжения на ИМС может быть рассчитано по формуле:

UИМС= РРАС.МАХ / IН. В нашем примере UИМС= 20 Вт / 3 А = 6,6 В, следовательно максимальное напряжение выпрямителя должно составлять UИП = UВЫХ+UИМС = 12В + 6,6 В =18,6 В. В трансформаторе количество витков вторичной обмотки придется уменьшить. Сопротивление балластного резистора R1 в первой схеме можно посчитать по формуле: R1 = ( UИП - UСТ)/IСТ, где UСТ и IСТ - соответственно напряжение и ток стабилизации стабилитрона. Пределы тока стабилизации можно узнать из справочника, на практике для маломощных стабилитронов его выбирают в пределах 7...15 мА (обычно 10 мА). Если ток в вышеприведенной формуле выразить в миллиамперах, то величину сопротивления получим в килоомах.

Лабораторные блоки питания

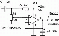
ПЕРВАЯ СХЕМА. Изменяя напряжение на входе ИМС с помощью потенциометра R1, получают плавно регулируемое выходное напряжение. Максимальный ток, отдаваемый микросхемой, зависит от выходного напряжения и ограничен все той же максимальной рассеиваемой мощностью на ИМС. Рассчитать его можно по формуле: IМАХ = РРАС.МАХ / UИМС

Например, если на выходе выставлено напряжение UВЫХ = 6 В, на микросхеме происходит падение напряжения UИМС = UИП - UВЫХ = 36 В - 6 В = 30 В, следовательно, максимальный ток составит IМАХ = 20 Вт / 30 В = 0,66 А. При UВЫХ = 30 В максимальный ток может достигать максимума в 3,5 А, так как падение напряжения на ИМС незначительно (6 В).

ВТОРАЯ СХЕМА. Источник стабилизированного опорного напряжения - микросхема DA1 - питается от параметрического стабилизатора на 15 В, собранного на стабилитроне VD1 и резисторе R1. Если ИМС DA1 питать непосредственно от источника +36 В, она может выйти из строя (максимальное входное напряжение для ИМС 7805 составляет 35 В). ИМС DA2 включена по схеме неинвертирующего усилителя, коэффициент усиления которого определяется как 1+R4/R2 и равен 6. Следовательно, выходное напряжение при регулировке потенциометром R3 может принимать значение практически от нуля до 5 В * 6=30 В. Что касается максимального выходного тока, для этой схемы справедливо все вышесказанное для первой схемы. Если предполагается меньшее регулируемое выходное напряжение (например, от 0 до 20 В при UИП = 24 В), элементы VD1, С1 из схемы можно исключить, а вместо R1 установить перемычку. При необходимости максимальное выходное напряжение можно изменить подбором сопротивления резистора R2 или R4.

Регулируемый источник тока

На инвертирующем входе ИМС DA2 (вывод 2), благодаря наличию ООС через сопротивление нагрузки, поддерживается напряжение UBX. Под действием этого напряжения через нагрузку протекает ток IН = UBX / R4. Как видно из формулы, ток нагрузки не зависит от сопротивления нагрузки (разумеется, до определенных пределов, обусловленных конечным напряжением питания ИМС). Следовательно, изменяя UBX от нуля до 5 В с помощью потенциометра R1, при фиксированном значении сопротивления R4=10 Ом, можно регулировать ток через нагрузку в пределах 0...0,5 А. Данное устройство может быть использовано для зарядки аккумуляторов и гальванических элементов. Зарядный ток стабилен на протяжении всего цикла зарядки и не зависит от степени разряженности аккумулятора или от нестабильности питающей сети. Максимальный зарядный ток, выставляемый с помощью потенциометра R1, можно изменить, увеличивая или уменьшая сопротивление резистора R4.

Например, при R4=20 Ом он имеет значение 250 мА, а при R4=2 Ом достигает 2,5 А (см. формулу выше). Для данной схемы справедливы ограничения по максимальному выходному току, как для схем стабилизаторов напряжения. Еще одно применение мощного стабилизатора тока - измерение малых сопротивлений с помощью вольтметра по линейной шкале. Действительно, если выставить значение тока, например, 1 А, то, подключив к схеме резистор сопротивлением 3 Ом, по закону Ома получим падение напряжения на нем U=l*R=l А*3 Ом=3 В, а подключив, скажем, резистор сопротивлением 7,5 Ом, получим падение напряжения 7,5 В. Конечно, на таком токе можно измерять только мощные низкоомные резисторы (3 В на 1 А - это 3 Вт, 7,5 В*1 А=7,5 Вт), однако можно уменьшить измеряемый ток и использовать вольтметр с меньшим пределом измерения.

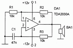
Мощный генератор прямоугольных импульсов

Схемы мощного генератора прямоугольных импульсов показаны с двухполярным питанием и с однополярным питанием. Схемы могут быть использованы, например, в устройствах охранной сигнализации. Микросхема включена как триггер Шмитта, а вся схема представляет собой классический релаксационный RC-генератор. Рассмотрим работу схемы с двухполярным питанием. Допустим, в момент включения питания выходной сигнал ИМС переходит на уровень положительного насыщения (UВЫХ = +UИП). Конденсатор С1 начинает заряжаться через резистор R3 с постоянной времени Cl R3. Когда напряжение на С1 достигнет половины напряжения положительного источника питания (+UИП/2), ИМС DA1 переключится в состояние отрицательного насыщения (UВЫХ = -UИП). Конденсатор С1 начнет разряжаться через резистор R3 с той же постоянной времени Cl R3 до напряжения (-UИП / 2), когда ИМС снова переключится в состояние положительного насыщения. Цикл будет повторяться с периодом 2,2C1R3, независимо от напряжения источника питания. Частоту следования импульсов можно посчитать по формуле: f=l/2,2*R3Cl. Если сопротивление выразить в килоомах, а емкость в микрофарадах, то частоту получим в килогерцах.

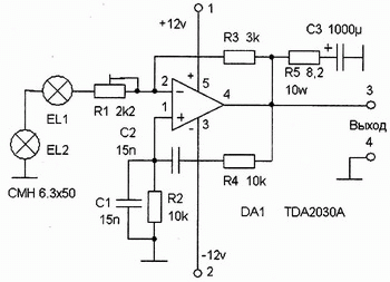
Мощный низкочастотный генератор синусоидальных колебаний

Генератор собран по схеме моста Вина, образованного элементами DA1 и С1, R2, С2, R4, обеспечивающими необходимый фазовый сдвиг в цепи ПОС. Коэффициент усиления по напряжению ИМС при одинаковых значениях Cl, C2 и R2, R4 должен быть точно равен 3. При меньшем значении Ку колебания затухают, при большем - резко возрастают искажения выходного сигнала. Коэффициент усиления по напряжению определяется сопротивлением нитей накала ламп ELI, EL2 и резисторов Rl, R3 и равен Ky = R3 / Rl + REL1,2. Лампы ELI, EL2 работают в качестве элементов с переменным сопротивлением в цепи ООС.

При увеличении выходного напряжения сопротивление нитей накала ламп за счет нагревания увеличивается, что вызывает уменьшение коэффициента усиления DA1. Таким образом, стабилизируется амплитуда выходного сигнала генератора, и сводятся к минимуму искажения формы синусоидального сигнала. Минимума искажений при максимально возможной амплитуде выходного сигнала добиваются с помощью подстроечного резистора R1. Для исключения влияния нагрузки на частоту и амплитуду выходного сигнала на выходе генератора включена цепь R5C3, Частота генерируемых колебаний может быть определена по формуле: f=1/2piRC. Генератор может быть использован, например, при ремонте и проверке головок громкоговорителей или акустических систем.

В заключение необходимо отметить, что микросхему нужно установить на радиатор с площадью охлаждаемой поверхности не менее 200 см2. При разводке проводников печатной платы для усилителей НЧ необходимо проследить, чтобы "земляные" шины для входного сигнала, а также источника питания и выходного сигнала подводились с разных сторон (проводники к этим клеммам не должны быть продолжением друг друга, а соединяться вместе в виде "звезды"). Это необходимо для минимизации фона переменного тока и устранения возможного самовозбуждения усилителя при выходной мощности, близкой к максимальной.

Характеристики TDA2030A